Go home

×

Samsung.com Sign in & Create Account

This project is to streamline the Sign in / Sign up flows on S.com by providing a unified login in / sign up experience. Moreover, offering a guest checkout option which allows customers to either enjoy the Samsung account benefits of owning the Samsung account or a quick checkout path as a guest.
I'm the lead designer on a small team of PM, business, marketing stockholders, copywriter and developers, helping to improve the sign-in experience on S.com.

Project Information

Role

Lead designer

Year

2018

Tool

Sketch, Illustrator

Design Challenges:

• There are multiple versions of login page on S.com(regular account & discount programs)

• No guest checkout entry point on S.com

• Non-ideal presentation of selling the benefits of owning a Samsung account

• Non-streamlined message

• Non-user friendly Error messages

• No timeout message

• No tagging implemented

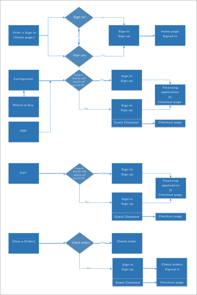
Information Architecture

One template can suit all different entry points

Breakpoints for desktop:

• Giving left side a background to visually emphasize the form.

• Social media sign-in is less than 20%. They are less prioritized.

• Dynamic message.Corresponding to the entry points.

• Value proposition to meet business requirments.

• Value proposition for create a Samsung account.

• Go back to Sign-in page in one click.

Breakpoints for mobile:

• The button size is modified for a better mobile experience. More prominent social media CTAs for an easier click.

• The main sections - New user / Existing Customer are shown above the fold.

• Value prop will be viewed with one scroll.

Final

I can't write down everything I did for this project here, but working on this project gives me a ton of fun. My design team is very supportive, help me review the product, preparing the presentations and gave me lots of useful feedback. Working on a Sign in on a major e-commerce website is as rewarding as it is challenging. I'm lucky enough to involve in all phrase of the project, from research to final product shipping, as well as UX and visual design. This project may come to its v2 or v3 in the near future, I'm excited to see where it will go.